Was ist EOS? Die Methode einfach erklärt
Viele Unternehmer suchen nach einer einfachen und klaren Art, ihr Unternehmen zu führen. Nicht nach der nächsten Managementmode, nicht nach komplizierten Modellen oder Schlagworten, sondern nach einer Methode, die den Alltag wirklich leichter macht. Und genau hier taucht immer wieder ein Begriff auf: EOS, das Entrepreneurial Operating System.
Doch was steckt dahinter? Und warum nutzen so viele Unternehmen weltweit diese Methode, um ihr Wachstum zu strukturieren und ihr Leadership-Team auszurichten?
Diese Seite erklärt dir, was EOS ist, wie es funktioniert und warum es in der Praxis so gut wirkt, verständlich, bodenständig und nah an der Realität eines wachsenden Unternehmens.
Ein Steckbrief
Was ist EOS?
EOS ist ein Betriebssystem für Unternehmen. Wenn man es maximal auf einen Satz reduziert, dann ist es folgendes:
Eine Methode zur Unternehmensführung, um das zu erreichen was man möchte.
So wie ein Betriebssystem auf deinem Computer festlegt, wie Programme miteinander funktionieren, so sorgt EOS dafür, dass die Menschen und Abläufe in deinem Unternehmen in einer gemeinsamen Struktur arbeiten.
EOS ist trotz dieser komplexen Aufgabe:
- einfach zu verstehen
- leicht umzusetzen
- flexibel genug für viele Branchen
- fokussiert auf das Wesentliche
- Es ist nicht akademisch.
- Nicht theoretisch.
- Nicht kompliziert.
EOS ist entwickelt worden von Unternehmern, für Unternehmer.
Warum nutzen Unternehmen EOS?
Nicht weil es fancy klingt. Sondern weil viele Teams das gleiche Grundproblem teilen: Sie arbeiten hart, aber nicht immer am Richtigen.
Was fehlt, ist nicht der Wille, sondern die Struktur.
Typische Situationen, die leider viele Teams kennen:
EOS schafft hier eine durchgehende Ordnung. Es bringt Struktur in Entscheidungen, Klarheit in Zuständigkeiten und Fokus in die Umsetzung.
Viele Teams sagen nach kurzer Zeit denselben Satz: „Wir arbeiten nicht härter, wir arbeiten besser und fokussierter.“
Die sechs Komponenten von EOS
EOS baut auf sechs grundlegenden Bereichen auf. Sie bilden gemeinsam das Fundament eines klar geführten Unternehmens. Sobald diese sechs Komponenten von EOS gestärkt sind, arbeitet ein Leadership-Team stabiler, ruhiger und mit weniger Reibung.
Wir gehen sie Schritt für Schritt durch.
1. Vision – Klarheit darüber, wohin das Unternehmen soll
Die Vision ist nicht nur ein Dokument, sondern ein Arbeitswerkzeug. Mit EOS beantwortet ein Führungsteam grundlegende Fragen, um klarzulegen wo die Reise hingeht und wie das Unternehmen dahin kommt.
Eine Vision ohne Plan ist nur eine Halluzination!
Die Vision wird anschließend regelmäßig kommuniziert, sodass jeder im Unternehmen weiß, wohin die Reise geht.
Eine klare Vision schafft Ruhe.
Sie nimmt Diskussionen den Nebel.
Sie sorgt dafür, dass Entscheidungen nicht jeden Tag neu erfunden werden.
2. Menschen – Die richtigen Personen auf den richtigen Stellen
Wachstum erzeugt Komplexität. Komplexität erzeugt Rollenvermischung. Rollenvermischung erzeugt Chaos.
EOS hilft Teams, genau zu klären:
- Welche Rollen braucht das Unternehmen wirklich?
- Wer ist wofür verantwortlich?
- Wo fehlen Kompetenzen?
- Wo gibt es Überschneidungen?
Im Mittelpunkt steht eine einfache Frage: Passt die Person ins Team – und in die Rolle?
Wenn das klar ist, wird Führung deutlich einfacher.
3. Daten – Entscheidungen auf Basis klarer Zahlen
Viele Diskussionen basieren auf Meinungen. Mit Daten wird Führung dagegen konkret.
EOS arbeitet mit einer Scorecard, die jede Woche die wichtigsten Kennzahlen anzeigt:
- Was läuft gut?
- Was läuft schlecht?
- Wo müssen wir eingreifen?
Es geht nicht darum, überall Zahlen reinzudrücken. Sondern darum, wenige, aber entscheidende Kennzahlen zu nutzen.
Mit Daten gewinnt ein Leadership-Team Kontrolle. Ohne Mikromanagement.
4. Issues – Themen wirklich lösen
Issues ist alles zwischen einer Möglichkeit und einem Problem, gross und klein: wir müssten mal darüber reden...
In den meisten Unternehmen sind Issues eine wahre Pandemie: niemand weiss genau welche es gibt und wo sie stehen und schon gar nicht wann und wo wir sie angehen sollten. Es wird diskutiert, geschoben, relativiert, aber selten konsequent gelöst.
EOS nutzt einen klaren Prozess, um Issues langfristig zu lösen. Nicht kosmetisch. Nicht oberflächlich.
Sondern so, dass das Thema wirklich erledigt ist.
Viele Teams sagen, dass sich dadurch der Ton im Unternehmen verändert.
Weniger Schuld.
Mehr Verantwortung.
Mehr Fortschritt.
5. Prozesse – Klarheit, wie das Unternehmen funktioniert
Jedes Unternehmen hat Prozesse. Meist einen Dschungel aus Prozessen, niemand kennt sie, niemand lebt danach...
EOS hilft dabei, die wichtigsten Abläufe zu dokumentieren und einzuhalten.
Nicht jedes Detail
Nicht jedes kleine Zwischenstück
Sondern genau die 20 Prozent der Prozesse, die 80 Prozent des Ergebnisses bringen.
Das sorgt für Konsistenz, Geschwindigkeit und weniger Fehler.
6. Traction – Umsetzung, Woche für Woche
Die beste Vision bringt wenig, wenn nicht zielgerichtet umgesetzt wird. Traction ist die Komponente, die sicherstellt, dass Teams:
- klare Quartalsziele (Rocks) setzen
- Fortschritte wöchentlich überprüfen
- Hindernisse sofort lösen
- sich nicht im Alltag verlieren
Hier wierd sichergestellt, dass das Unternehmen sich zielgerichtet nach vorne bewegt, immer besser, mit mehr Fokus.
Bis jetzt war es nur Theorie. Damit es nicht so bleibt erkläre ich dir weiter unten gleich die wichtigsten Tools von EOS.
Wer schreibt das hier eigentlich...?
Ich begleite seit vielen Jahren Unternehmer und Führungsteams. Am Ende macht nicht nur die Methode den Unterschied, sondern immer auch die Person, die durch den Prozess führt. Wenn du ein Gefühl dafür bekommen möchtest, wie ich arbeite, hier ein kurzer Einblick:
- Struktur mit Leichtigkeit: klar, fokussiert und organisiert, aber immer mit einer menschlichen und humorvollen Note.
- Praktische Unternehmererfahrung: ich kenne die Realität eines wachsenden Unternehmens aus erster Hand.
- Über acht Jahre EOS Know-how: ich arbeite nicht theoretisch, sondern bringe Erfahrung aus vielen Leadership-Teams mit.
Diese Mischung prägt meine Arbeit: genug Struktur, um voranzukommen, und genug Leichtigkeit, um gemeinsam auch herausfordernde Themen gut zu meistern.
Die wichtigsten EOS Tools – einfach und greifbar erklärt
EOS baut auf sechs grundlegenden Bereichen auf. Sie bilden gemeinsam das Fundament eines klar geführten Unternehmens. Sobald diese sechs Komponenten gestärkt sind, arbeitet ein Leadership-Team stabiler, ruhiger und mit weniger Reibung. Wie tun wir das? Mit einer handvoll von Tools die über viele Jahre und tausende von Firmen gezeigt haben die besten Tools für den besten ROI zu sein.
Die Basis-Tools von EOS sind fünf:
- VTO
- Organigramm der Verantwortlichkeiten
- Rocks
- Meeting Rhythmus
- Scorecard
Im folgenden werde ich dir diese Basis-Tools kurz vorstellen und jeweils auf Artikel verlinken, die tiefer in das jeweilige Tool eintauchen.
1. VTO – Klarheit darüber, wohin das Unternehmen soll
Die Vision ist nicht nur ein Dokument, sondern ein Arbeitswerkzeug. Bei EOS haben wir ein Toolm, dass wir kurz VTO nennen, steht für Vision Traction Organizer. Darin sind die abgestimmten Antworten auf acht einfache Fragen aufgeführt. Wichtig ist dabei, dass sich das Führungsteam bei allen Antworten zu 100% einig ist und volll dahintersteht. Die Fragen sind:
Hier kannst du dir den VTO herunterladen.
Diese Vision wird anschließend regelmäßig kommuniziert, sodass jeder im Unternehmen weiß, wohin die Reise geht.
Die Antworten auf diese acht simplen Fragen schaffen Klarheit, Fokus und sorgen dafür, dass Entscheidungen im Alltag präzise und schnell getroffen werden können. Denn nur wenn wir uns einig sind darüber wo die Reise hingeht, kann anschliessend mit schnellen Schritten vorangegangen werden - und es muss nicht an jeder Kreuzung debatiert werden.
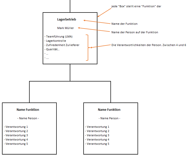
2. Das Organigramm der Verantwortlichkeiten
Das Organigramm der Verantwortlichkeiten (Accountability Chart im Original) ist das Tool, das in EOS für Klarheit sorgt, wie ein Unternehmen aufgebaut sein soll. Es zeigt nicht, wer gerade was macht, sondern welche Funktionen ein Unternehmen wirklich braucht, um in den nächsten sechs bis zwölf Monaten dorthin zu kommen, wo es hinwill.
Das Organigramm der Verantowrtlichkeiten zeigt:
- welche Funktionen das Unternehmen braucht
- welche Hauptverantwortlichkeiten existieren
- wer welche Rolle ausfüllt
Warum wir das machen:
Viele Konflikte entstehen nicht wegen Menschen, sondern wegen unklarer Rollen.
Der Accountability Chart löst diese Unklarheit auf – und macht Führung deutlich leichter. Denn: die verbindenden Linien zeigen die Reporting Struktur auf, also wer ist Chef von wem. Hört sich banal an, aber gerade in KMU herrscht oft völlige Unklarheit darüber wer wen führt oder wer wessen Chef ist. Mit der Folge fehlender Übernahme von Verantwortung.
Oder, wie Ben Horowitz in The Hard Thing About Hard Things schreibt:
Wenn Firmen wachsen, ist Spezialisierung einer der ersten und wichtigsten Schritte. Das Organigramm der Verantowrtlichkeiten ist DAS Tool dafür.
Wenn du tiefer eintauchen möchtest: Hier findest du mehr zum Accountability Chart.
3. Rocks – die wichtigsten Prioritäten für das Quartal
Rocks basieren auf einer Analogie von Stephen Covey und es sind die drei bis sieben wichtigsten Prioritäten eines Quartals, klar formuliert und messbar. Kein „wäre schön“ oder weich gewaschene und unklare Richtungsvorgaben, sondern eindeutige Ziele: Was muss am Ende des Quartals erreicht sein?
Warum Rocks wichtig sind
In vielen Unternehmen verdrängen dringende Aufgaben die wirklich wichtigen. Rocks schaffen Orientierung:
- Fokus auf das Wesentliche
- Energie und Fortschritt
- klare Ausrichtung auf die Vision
- Transparenz, worauf es in den nächsten 90 Tagen ankommt
Rocks übersetzen langfristige Ziele in konkrete Schritte.
Rocks auf Unternehmens- und Teamebene
Nicht nur das Leadership-Team, sondern jede Person im Unternehmen hat Rocks – je nach Rolle zwischen einem und sieben. So trägt jeder sichtbar dazu bei, das Unternehmen, die Abteilung oder sich selbst weiterzuentwickeln.
Lernkultur am Quartalsende
Am Ende des Quartals wird reflektiert: Was wurde erreicht? Was hat funktioniert? Was lernen wir daraus? Dieser Rückblick stärkt Verantwortung, Ehrlichkeit und kontinuierliche Verbesserung.
Hier kannst du noch mehr zu den Rocks erfahren.
4. Meeting Rhythmus
Ein Unternehmen braucht zwei Dinge: eine klare Richtung und die konsequente Umsetzung dieser Richtung. Genau deshalb unterscheidet EOS zwischen strategischen Meetings und Umsetzungsmeetings.
Das Jahresmeeting – strategische Planung für die lange Strecke
Einmal im Jahr nimmt sich das Team bewusst Zeit, um Abstand vom Tagesgeschäft zu gewinnen. Es geht darum, das Unternehmen von oben zu betrachten:
- Was wollen wir langfristig erreichen
- Wie sieht unsere Strategie aus
- Wie arbeiten wir als Team zusammen
- Welche Ziele setzen wir uns für das kommende Jahr
- Welche Ressourcen brauchen wir dafür
Das Jahresmeeting ist der Moment, in dem das große Bild entsteht. Es schafft Orientierung und einen klaren Grundkurs.
Das Quartalsmeeting – strategische Anpassung und Fokussierung
Alle drei Monate überprüft das Team die Richtung, die im Jahresmeeting festgelegt wurde. Nicht, um jedes Mal alles neu zu erfinden, sondern um sicherzustellen, dass das Unternehmen auf Kurs bleibt.
Im Quartalsmeeting werden:
- neue Rocks (Quartalsziele) definiert
- Verantwortlichkeiten überprüft
- strategische Themen diskutiert und gelöst
Quartalsmeetings sorgen dafür, dass die langfristige Strategie nicht im Alltag verloren geht. Sie holen das große Bild regelmäßig ins Bewusstsein.
Das wöchentliche Level-10-Meeting – Umsetzung in der Realität
Strategie ist das eine. Umsetzung ist das andere. Das Level-10-Meeting ist dafür da, sicherzustellen, dass das, was im Jahres- und Quartalsmeeting geplant wurde, tatsächlich passiert.
Der große Unterschied zu vielen Meetings, die Teams sonst haben:
Das Level-10 Meeting richtet den Blick nicht auf die Vergangenheit, sondern auf die Zukunft.
Der Ablauf ist bewusst strukturiert:
- ein kurzer Reporting-Teil, um zu sehen, ob KPIs und Rocks on track sind
- danach richtet sich das Meeting nach vorne
- die meiste Zeit verbringt das Team damit, Issues zu lösen, also konkrete Hindernisse, Entscheidungen oder Probleme anzugehen
Das Ergebnis: statt Statusrunden und Erklärungen entsteht ein wöchentliches Treffen, das wirklich nach vorne bewegt. Jeder geht raus mit Klarheit, Entscheidungen und erledigten Themen.
Hier kannst du mehr zu Meetings oder dem L10-Meeting konkret erfahren.
5. Scorecard
Die Scorecard ist eine wöchentliche Übersicht über die wichtigsten Zahlen im Unternehmen. Aber anders als bei oft langweiligen und nervenaufreibenden Reporting-Runden mit Dutzenden von KPI wo keiner genau weiss, wie man sie eigentlich beeinflussen kann, stehen hier Aktivitäts-KPI im Zentrum: machen wir im Unternehmen eigentlich das, was absolut kritisch ist.
Warum wir das machen:
Führung braucht Transparenz.
Nicht perfekte Dashboards, sondern klare Indikatoren.
Die Scorecard macht Probleme früh sichtbar – und verhindert Überraschungen in der Zukunft.
Hier kannst du mehr zum Thema Scorecard und Aktivitäts-KPI lesen.
Die Philosophie von EOS
Was EOS besonders macht, ist nicht nur die Struktur, sondern die Haltung dahinter.
Einfach statt kompliziert
EOS verzichtet bewusst auf Komplexität.
Weniger Regeln, mehr Klarheit.
Umsetzbar statt theoretisch
Jedes Tool ist dafür gebaut, im Alltag zu funktionieren.
Nicht im Lehrbuch.
80/20 statt Perfektion
Gut genug ist oft gut genug.
Perfektionismus lähmt – Fortschritt zählt.
Real statt idealisiert
EOS versteht, dass Unternehmen chaotisch sind.
Deshalb baut es Systeme, die mit diesem Chaos arbeiten.
Für wen ist EOS geeignet?
EOS eignet sich besonders für folgende Unternehmen:
Genauso wichtig ist aber auch zu wissen, für wen ist es nicht oder weniger geeignet:
- Fehlender Product/Service-Market-fit
- Unternehmen, die keine Veränderung wollen
- Teams, die Entscheidungen lieber vermeiden
Fazit
Klarheit, Fokus, Umsetzung
EOS ist ein Betriebssystem für Unternehmen, das nicht kompliziert sein will, sondern klar.
Es gibt Führungsteams Strukturen, die ihnen helfen, Ihre Ziele zu kennen und zu erreichen.
Mit einer klaren Vision, definierten Verantwortlichkeiten, wöchentlichen Fortschrittsrhythmen und den richtigen Tools kann ein Unternehmen ruhiger, fokussierter und erfolgreicher arbeiten.
Wenn du sehen möchtest, wie EOS in der Praxis wirkt, gibt es die Möglichkeit, ein 90 Minuten Meeting zu buchen. Dort kannst du mit mir erleben, ob diese Methode zu deinem Leadership-Team passt.
Nächster Schritt
Wenn du herausfinden willst, ob EOS für dein Unternehmen der passende Weg ist, dann lass uns sprechen.
Einfach noch etwas lesen?
Hier findest du Artikel aus meinem Blog, alles zum Thema Unternehmensführung.




